Lo âu được miêu tả như một cảm giác khó chịu của nỗi sợ hãi mơ hồ hay còn là lo sợ đi kèm với những tình trạng vật lý đặc trưng. Đây là một phản ứng bình thường đối với những mối de dọa nhận thức được của một người với tâm sinh lý bình thường. Lý do của phản xạ âu lo thường được gây ra bởi sự căng thẳng và liên quan đến sự hoạt hóa của hệ thống thần kinh góp phần vào cơ chế tự bảo vệ.
Ý nghĩa của trạng thái lo âu là cảnh báo để bản thân có những giải pháp thích hợp đối phó với những tình huống căng thẳng. Trạng thái lo âu liên quan đến sự rối loạn của hệ thống thần kinh tạo nên 2 triệu chứng cơ bản về: tinh thần (Ví dụ: lo lắng, sợ hãi, khó tập trung…) và thể chất (Ví dụ: tăng nhịp tim, thở gấp, run rẩy…)

Phản ứng “Fight or Flight” – minh họa bởi Robin Hall. Từ thời cổ đại, tổ tiên của chúng ta đã phải đối mặt với rất nhiều hiểm nguy như côn trùng độc hay động vật dữ như hổ, báo, sư tử… Qua rất nhiều năm tiến hóa, “tính chất” đó vẫn còn nằm trong gen của chúng ta và điều đó giúp con người mạnh mẽ và dễ dàng vượt qua khó khăn hơn.
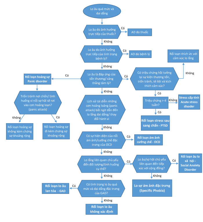
Có những căn bệnh nội khoa (như u tủy tuyến thượng thận, cường giáp…) và một số nhóm thuốc (thuốc giống giao cảm…) cũng có thể kích hoạt những hệ thống thần kinh theo cách tương tự, dẫn đến sự biểu hiện về cả thể chất lẫn tinh thần của trạng thái lo âu. Đối với những dạng này, một khi nguyên nhân sinh lý được loại bỏ thì tình trạng lo âu sẽ dịu đi.
Khi trạng thái lo âu không gây ra bởi yếu tố bên ngoài hoặc vượt trội hơn so với mối đe dọa thực tế hoặc kéo dài ngay cả khi mối de dọa không còn, trạng thái lo âu có thể ảnh hưởng xấu đến hoạt động thường ngày thì đó sẽ là chứng rối loạn lo âu – Anxiety disorder (viết tắt: AD). Những người mắc AD (rối loạn lo âu) cho thấy sự lo âu quá mức so với hoàn cảnh thực tế (về cả cường độ và cả thời gian) hoặc rất đau buồn đến mức gây trở ngại cho các hoạt động hằng ngày.
Sinh lý bệnh AD có thể khác nhau dựa vào việc liệu nó là
- AD nguyên phát
- AD thứ phát (do thuốc, do bệnh nội khoa…)
- Đáp ứng của stress cấp tính (mất đi người mình yêu quý, vấn đề hôn nhân/tài chính…)
- Là một triệu chứng liên quan đến rối loạn tâm thần (Psychiatric disoders)
Sự khác biệt này rất khó để định liệu, tuy nhiên lại rất quan trọng trong việc tối ưu hóa điều trị.
Hiện nay có 2 guidelines chính trong việc phân loại AD nguyên phát (primary axiety disorders) là ICD (thuộc WHO) và DSM (thuộc APA – Hiệp hội tâm thần học Hoa Kỳ). Trong nội dung bài viết sẽ chia sẻ về cách phân loại của DSM (Diagnostic and Statistical Manual of Mental Disorders)
AD nguyên phát gồm 6 nhóm chính:
- Generalized anxiety disorder (GAD) – Rối loạn lo âu toàn thể
- Panic disorder – Rối loạn hoảng sợ
- Phobic disorders (including social anxiety disorder) – Rối loạn ám ảnh sợ
- Obsessive–compulsive disorder (OCD) – Rối loạn ám ảnh cưỡng chế
- Posttraumatic – stress disorder (PTSD) – Rối loạn căng thẳng hậu chấn thương tâm lý
- Acute stress disorder – Rối loạn căng thẳng cấp tính
Mỗi loại rối loạn liên quan đến trạng thái lo âu không lành mạnh nhưng đặc trưng và mức độ trầm trọng của các triệu chứng là khác nhau. Sự hiệu quả của liệu pháp dùng thuốc và không dùng thuốc cũng khác nhau giữa các kiểu rối loạn, điều này phần nào chỉ ra sự khác biệt về sinh lý học.
AD có thể xảy ra đơn độc, tuy nhiên lại thường là tình trạng kéo theo của những bệnh lý rối loạn tâm thần khác, ví dụ như rối loạn cảm xúc (rối loạn khí sắc) – Mood disorders (viết tắt: MD). Mặc dù AD và MD được phân nhóm riêng rẽ theo DSM, tuy nhiên nếu xem xét kỹ tiêu chí chẩn đoán của 2 bệnh có thể thấy được khá nhiều điểm chung bao gồm: mệt mỏi, giảm tập trung, cảm giác bồn chồn, khó ngủ và các triệu chứng thực thể khác. Sự khác biệt chủ yếu là MD có yếu tố cảm xúc rất nổi bật. Cả AD và MD đều liên quan đến sự suy giảm hệ thống não rìa (limbic system) – thứ có vai trò trong việc điều khiển cảm xúc, học hỏi và trí nhớ.
Việc chẩn đoán và phân loại AD được DSM cụ thể hóa bằng sơ đồ như sau:
Sinh học thần kinh của hội chứng lo âu
Hệ thống não rìa bao gồm một tập hợp các cấu trúc quan trọng đối với hành vi, trong đó có 2 cấu trúc chủ chốt là hồi hải mã (Hippocampus) và hạch hạnh nhân (Amygdala). Mạch não hải mã cần thiết cho việc chuyển đổi ký ức ngắn hạn thành dài hạn cũng như cho ký ức không gian (spatial memory), trong khi mạch hạch nhân lại liên quan đến cảm xúc và biểu hiện cảm xúc. Một mạch thần kinh phát sinh từ đường ra của hạt nhân trung tâm của hạch nhân sẽ là trung gian dẫn đến đáp ứng sợ hãi và lo âu.
Yếu tố cơ sở chung của những chứng rối loạn lo âu khác nhau có thể là do mạch hạch nhân bị rối loạn điều hòa hoặc hoạt động quá mức. Nếu giả định rằng rối loạn điều hòa đối với đáp ứng stress chính là cơ sở của chứng rối loạn lo âu thì căn nguyên của nó sẽ liên quan mật thiết đến sự tương tác giữa những con đường thần kinh bên trong cấu trúc hệ nào rìa, hệ thống thần kinh giao cảm và trục hạ đồi – tuyến yên – thượng thận (trục HPA).
Rõ ràng là hội chứng rối loạn lo âu hay trầm cảm không chỉ là do bất thường hệ thống chất dẫn truyền thần kinh bởi vì những hệ thống này điều hòa và được điều hòa bởi mạch thần kinh. Nhiều hệ thống dãn truyền thần kinh tương tác với nhau để điều chỉnh tác động của hệ não rìa, bao gồm chất dẫn truyền thần kinh monoamine, epinephrine, norepinephrine (NE), hormone CRH, indoleamine, serotonine (5-HT), các acid amin ức chế & kích thích, γ -aminobutyric acid (GABA), glutamate, các peptit thần kinh, cholecystokinin, neuropeptit Y và chất P.
Trong trường hợp có mối đe dọa nghiêm trọng, một kích thích với nỗi sợ được truyền đi thông qua đồi thị đến hạch hạnh nhân, sau đó đến hồi hải mã và thân não. Quá trình này tạo nên những phản ứng ngoại biên như tăng nhịp tim, thể tích tống máu và giãn cách mạch tưới máu tại cơ. Điều này đi kèm với sự tăng tiết NE từ nhân lục (Locus ceruleous – LC), nơi tập trung nhiều nhất các thân tế bào NE trong não. Trung ương não tiết NE tạo nên tình trạng cảnh giác, kích thích và khả năng tập trung chú ý vào mối đe dọa… điều này dẫn đến đáp ứng căng thẳng/sợ hãi và tạo nên các triệu chứng lo sợ (tim nhanh, run rẩy, đổ mồ hôi). Sự đáp ứng của NE ở hồi hải mã dẫn đến tăng cường hình thành ký ức, trong khi ở hạch hạch nhân lại hình thành nên những sự ghét bỏ. Điều này thông thường cho phép chúng ta mã hóa những ký ức cảm xúc nặng nề, tuy nhiên khi hoạt hóa quá mức có thể gây nên trạng thái kích thích và cảnh giác cao độ.
Khi ở trong một mối đe dọa nhận thức được, CRH được phóng thích vào vùng dưới đồi, và kích hoạt thùy trước tuyến yên phóng thích hormone adrenocorticotropic (ACTH). Điều này kích thích giải phóng glucocorticoid steroids từ vỏ thượng thận. Mặc dù nồng độ glucocorticoid cao sẽ giúp cơ thể đáp ứng lại những tình huống căng thẳng bằng việc hỗ trợ hoạt hóa HPA và huy động năng lượng dữ trữ, tuy nhiên nồng độ glucocorticoid cao kéo dài lại có thể làm suy giảm tính mềm dẻo của thần kinh (neural plasticity) và thậm chí còn có thể làm chết tế bào thần kinh. Cả hệ thống giao cảm và đáp ứng của trục dưới đồi được điều hòa bởi mạch não rìa nơi kích thích hạch hạnh nhân, hồi hải mã và vỏ não trán ổ mắt (Orbital Prefrontal Cortex). CRH được biểu hiện ở hạch hạnh nhân, nhân lục và hồi hải mã. CRH sẽ gắn vào ít nhất 2 thụ thể đặc hiệu ở não, CR1 và CR2. Những thụ thể này điều hòa biểu hiện của nhiều chất dẫn truyền thần kinh, trong đó có NE, 5-HT, glutamate và dopamine. Khi loài gặm nhấm được truyền CRH vào nhân lục, chúng có những hành vi tương tự lo lắng.
Mặc dù sự ức chế chất dẫn truyền thần kinh 5-HT liên quan đến phản ứng căng thẳng nhưng vai trò của nó lại chưa hoàn toàn rõ ràng. Serotonin có vai trò nhất định trong các hoạt động sinh lý như ngủ, cảm giác thèm ăn, trí nhớ, sự bốc đồng, ham muốn tình dục và chức năng vận động, bên cạnh đó có vẻ như còn làm giảm những hành vi bạo lực. Vị trí của phần lớn các tế bào 5-HT trong não là ở nhân vách (raphe nuclei). Có một mối nội liên kết đáng lưu ý giữa nhân vách và nhân lục, chúng có xu hướng ước chế lẫn nhau. Trong những tình huống thông thường, những liên kết 5-HT từ hồi hải mã làm giảm hoạt động của hạch hạnh nhất dẫn đến làm giảm sự sợ hãi cũng như phản ứng lo âu.
Tuy nhiên, trong những điều kiện căng thẳng, nhân lục sẽ đẩy nhanh hoạt động, ức chế kích thích của nhân vách, và tăng tiết CRH – tất cả những phản ứng này làm tăng nhạy cảm hệ não rìa và hay kích thích hay nhạy cảm với các ký ức căng thẳng/ghét bỏ. Những yếu tố này sẽ đặt cơ thể vào trạng thái kích thích để đối phó với các mối đe dọa.
Cơ chế tiềm năng cho trạng thái lo lắng liên quan đến việc phản ứng quá mức của NE mạn tính cộng với sự giảm hoạt động của hệ thống 5-HT. Ví dụ, một đáp ứng với sự sợ hãi nhỏ có thể lien quan đến một nỗi sợ hãi không tương xứng hoặc đáp ứng lo âu. Điều này dẫn đến sự hoạt hóa mạn tính trục dưới đồi. Nồng độ corticosteroids tăng cao mạn tính sẽ góp phần dẫn đến tình trạng teo hồi hải mã và não. Mặc dù bệnh căn của chứng lo âu vẫn chỉ nằm trên lý thuyết, tuy nhiên những phương pháp điều trị bằng thuốc hiện thời như hoạt hóa hệ thống 5-HT, hay là ức chế các hệ thống khác như GABA, lại ủng hộ cho giả thuyết này.
Tác giả: J




Pingback: [Rối loạn lo âu] Kỳ 2: Điều trị rối loạn lo âu (Anxiety Disorders – AD) sử dụng pharmacotherapy (dược trị liệu) | Những tâm hồn đẹp
Pingback: Bạo hành về mặt tâm lý trong quan hệ tình cảm (Mental abuse) – một số biểu hiện cơ bản | Những tâm hồn đẹp
Pingback: Những gì bạn cần biết về lo âu, hoảng loạn… và các bước để hồi phục | Những tâm hồn đẹp
Tôi đang quan tâm tới vấn đề này, tôi muốn biết nơi có thể chữa bệnh. Mong add chỉ giúp nhé.
ThíchThích